
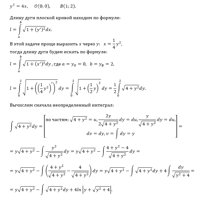
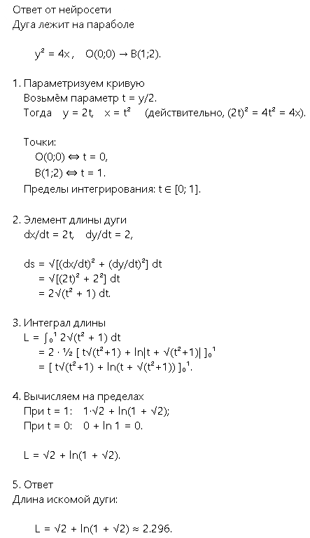
[m]y^2=4x [/m]
Одна ветвь параболы [m]y= - \sqrt{4x} [/m]; другая ветвь [m]y= \sqrt{4x} [/m]
Точки
О(0;0) и B(1;2) принадлежат ветви [m]y= sqrt{4x} [/m]
или
[m]y= 2\sqrt{x} [/m]
Находим
[m]y`=2\cdot (\frac{1}{2\sqrt{x}}[/m]
[m]=\frac{1}{\sqrt{x}}[/m]
найдем
[m]\sqrt{1+(y`)^2}=\sqrt{1+(\frac{1}{\sqrt{x}})^2}=\sqrt{1+\frac{1}{x}}=\sqrt{\frac{x+1}{x}}[/m]
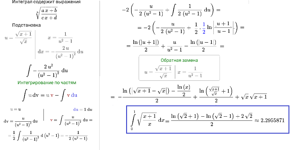
[m]l= ∫ ^{1}_{0}\sqrt{\frac{x+1}{x}}dx[/m]

