Задать свой вопрос
*более 50 000 пользователей получили ответ на «Решим всё»
Задача 80857
Помогите решить, пожалуйста!!(...
Условие
6907d384ff691a44b71fa6a5
3/18/2026 11:38:22 AM
Помогите решить, пожалуйста!!(
математика ВУЗ
30
Решение
675fe0ac81699f399ffe47ad
3/19/2026 7:23:35 AM
★
Написать комментарий
Меню
Решим всё
Найти задачу
Категории
Статьи
Тесты
Архив задач
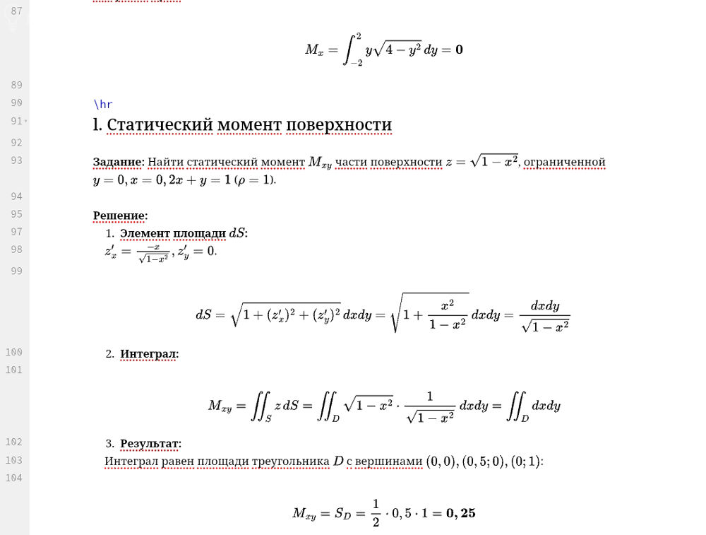
Присоединяйся в ВК