Задать свой вопрос
*более 50 000 пользователей получили ответ на «Решим всё»
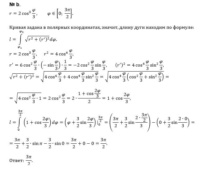
Задача 80855
Помогите, пожалуйста, задачки...
Условие
6907d384ff691a44b71fa6a5
3/18/2026 10:42:49 AM
Помогите, пожалуйста, задачки
математика ВУЗ
12
Решение
5f3eaa23faf909182968dde0
3/19/2026 7:28:13 AM
★
Написать комментарий
Меню
Решим всё
Найти задачу
Категории
Статьи
Тесты
Архив задач
Присоединяйся в ВК