Задать свой вопрос
*более 50 000 пользователей получили ответ на «Решим всё»
Задача 80776
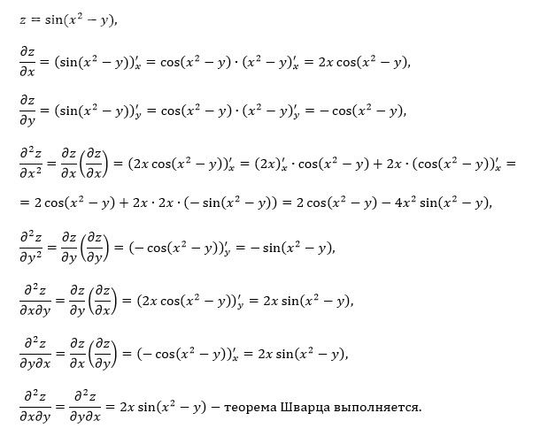
Решите, пожалуйста ...
Условие
68e181a4d4282d71f8dd33b0
2/18/2026 3:08:07 PM
Решите, пожалуйста
математика ВУЗ
20
Решение
5f3eaa23faf909182968dde0
2/18/2026 6:20:55 PM
★
Написать комментарий
Меню
Решим всё
Найти задачу
Категории
Статьи
Тесты
Архив задач
Присоединяйся в ВК