Задать свой вопрос
*более 50 000 пользователей получили ответ на «Решим всё»
Задача 80686
...
Условие
694bc78afc938919023f4ac2
12/24/2025 11:00:13 AM
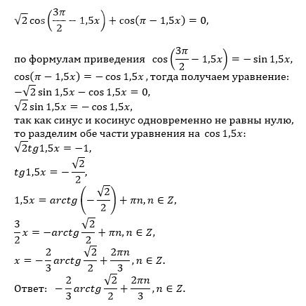
√2 cos(3п/2-1,5x)+cos(п-1,5x)=0 как решить?
математика 10-11 класс
43
Решение
5f3eaa23faf909182968dde0
12/26/2025 1:31:41 PM
★
Написать комментарий
Меню
Решим всё
Найти задачу
Категории
Статьи
Тесты
Архив задач
Присоединяйся в ВК