Задать свой вопрос
*более 50 000 пользователей получили ответ на «Решим всё»
Задача 80684
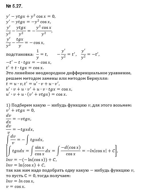
5.27. у' — у tgx †y cos x=0. (Ответ: у =...
Условие
694b0851fc938919023f4a45
12/23/2025 9:24:13 PM
5.27. у' — у tgx †y cos x=0. (Ответ: у = 1/((* +
+ C)cos x).)
нет в списке ВУЗ
72
Решение
5f3eaa23faf909182968dde0
12/24/2025 4:31:15 AM
★
Написать комментарий
Меню
Решим всё
Найти задачу
Категории
Статьи
Тесты
Архив задач
Присоединяйся в ВК