1) длину ребра А1А2;
2) угол между ребрами А1А2 и А1А4;
3) угол между ребром А1А4 и гранью А1А2А3;
4) площадь грани А1А2А3;
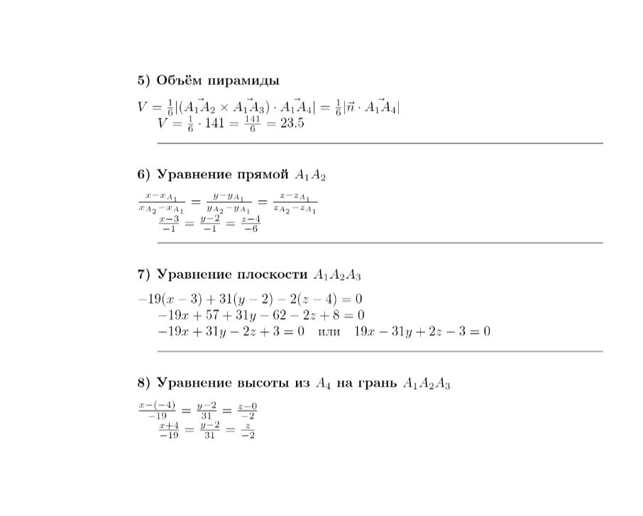
5) объем пирамиды;
6) уравнение прямой А1А2;
7) уравнение плоскости А1А2А3;
8) уравнение высоты, опущенной из вершины А4 на грань А1А2А3.



