Задать свой вопрос
*более 50 000 пользователей получили ответ на «Решим всё»
Задача 80616
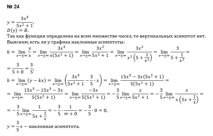
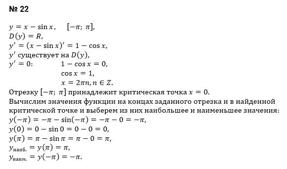
Решите ...
Условие
68e181a4d4282d71f8dd33b0
12/8/2025 11:11:22 AM
Решите
математика ВУЗ
63
Решение
5f3eaa23faf909182968dde0
12/9/2025 5:01:34 PM
★
Написать комментарий
Меню
Решим всё
Найти задачу
Категории
Статьи
Тесты
Архив задач
Присоединяйся в ВК