Задать свой вопрос
*более 50 000 пользователей получили ответ на «Решим всё»
Задача 80598
Решите систему уравнений методом гауса...
Условие
6931b133a0211e4a1fadc403
12/4/2025 4:05:51 PM
Решите систему уравнений методом гауса
61
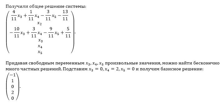
Решение
5f3eaa23faf909182968dde0
12/5/2025 11:46:27 AM
★
Написать комментарий
Меню
Решим всё
Найти задачу
Категории
Статьи
Тесты
Архив задач
Присоединяйся в ВК