Задать свой вопрос
*более 50 000 пользователей получили ответ на «Решим всё»
Задача 80524
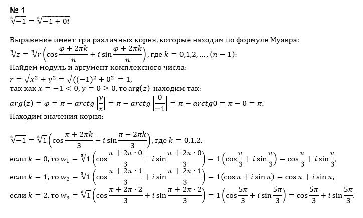
решите только первое задание под номером...
Условие
6902e1ee2723c2578435b0e4
11/14/2025 4:41:11 AM
решите только первое задание под номером один
43
Решение
5f3eaa23faf909182968dde0
11/14/2025 8:51:26 AM
★
Написать комментарий
Меню
Решим всё
Найти задачу
Категории
Статьи
Тесты
Архив задач
Присоединяйся в ВК