Задать свой вопрос
*более 50 000 пользователей получили ответ на «Решим всё»
Задача 80508
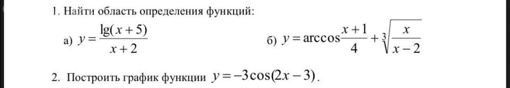
Помогите решить 1 и 2 задание ...
Условие
68e181a4d4282d71f8dd33b0
11/14/2025 6:51:07 AM
Помогите решить 1 и 2 задание
математика ВУЗ
50
Решение
5f3eaa23faf909182968dde0
11/14/2025 6:28:18 PM
★
Написать комментарий
Меню
Решим всё
Найти задачу
Категории
Статьи
Тесты
Архив задач
Присоединяйся в ВК