D(9;6;4). Найти:
а) высоту пирамиды, опущенную из вершины D ;
6) угол /ВАС;
в) центр тяжести основания треугольника АВС.

A(4,4,10),\ B(4,10,2),\ C(2,8,4),\ D(9,6,4)
и требуется найти:
1. Высоту пирамиды из вершины (перпендикуляр к плоскости основания ).
2. Угол .
3. Центр тяжести треугольника .
---
а) Высота из вершины D
Высота из – это расстояние от точки до плоскости, содержащей .
Шаг 1: Найдем уравнение плоскости ABC.
Формула плоскости через три точки:
\vec{AB} = B - A = (0,6,-8),\quad \vec{AC} = C - A = (-2,4,-6)
Нормальный вектор к плоскости (векторное произведение):
\vec{AB} \times \vec{AC} =
\begin{vmatrix}
\mathbf{i} & \mathbf{j} & \mathbf{k} \\
0 & 6 & -8 \\
-2 & 4 & -6
\end{vmatrix}
Вычисляем детерминант по компонентам:
-компонента:
-компонента: - (0 \cdot (-6) - (-8) \cdot (-2)) = - (0 - 16) = 16)
-компонента:
Значит, .
Шаг 2: Уравнение плоскости
Уравнение плоскости через точку и нормаль :
a(x-x_0)+b(y-y_0)+c(z-z_0)=0
Подставляем и :
-4(x-4) + 16(y-4) + 12(z-10) = 0
Раскрываем скобки:
-4x + 16 + 16y - 64 + 12z - 120 = 0
-4x + 16y + 12z - 168 = 0 \implies 4x - 16y - 12z + 168 = 0
Можно поделить на 4 для упрощения:
x - 4y - 3z + 42 = 0
Шаг 3: Расстояние от точки D до плоскости
Формула расстояния от точки до плоскости :
h = \frac{|Ax_1 + By_1 + Cz_1 + D|}{\sqrt{A^2+B^2+C^2}}
Подставляем и плоскость :
h = \frac{|9 - 4 \cdot 6 - 3 \cdot 4 + 42|}{\sqrt{1^2 + (-4)^2 + (-3)^2}}
= \frac{|9 -24 -12 +42|}{\sqrt{1 +16 +9}}
= \frac{|15|}{\sqrt{26}}
h = \frac{15}{\sqrt{26}}
✅ Высота из вершины равна .
---
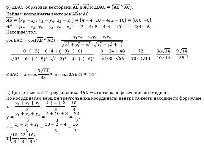
б) Угол
Угол при вершине треугольника можно найти через скалярное произведение векторов и :
\cos \angle BAC = \frac{\vec{AB} \cdot \vec{AC}}{|\vec{AB}||\vec{AC}|}
Векторы:
\vec{AB} = B-A = (0,6,-8),\quad \vec{AC} = C-A = (-2,4,-6)
Скалярное произведение:
\vec{AB} \cdot \vec{AC} = 0\cdot(-2) + 6\cdot4 + (-8)\cdot(-6) = 0 +24 +48 = 72
Длины векторов:
|\vec{AB}| = \sqrt{0^2 + 6^2 + (-8)^2} = \sqrt{36+64} = \sqrt{100} = 10
|\vec{AC}| = \sqrt{(-2)^2 + 4^2 + (-6)^2} = \sqrt{4+16+36} = \sqrt{56} = 2\sqrt{14}
\cos \angle BAC = \frac{72}{10 \cdot 2\sqrt{14}} = \frac{72}{20\sqrt{14}} = \frac{18}{5\sqrt{14}}
\angle BAC = \arccos\left(\frac{18}{5\sqrt{14}}\right)
---
в) Центр тяжести треугольника ABC
Центр тяжести треугольника с вершинами вычисляется как:
G = \frac{A+B+C}{3}
G_x = \frac{4+4+2}{3} = \frac{10}{3},\quad
G_y = \frac{4+10+8}{3} = \frac{22}{3},\quad
G_z = \frac{10+2+4}{3} = \frac{16}{3}
G = \left(\frac{10}{3}, \frac{22}{3}, \frac{16}{3}\right)
---
✅ Ответ:
а) Высота из :
б)
в) Центр тяжести