2) уравнения сторон АВ, АÑ и ВС;
3) уравнение высоты проведенной из вершины
4) длину этой высоты;
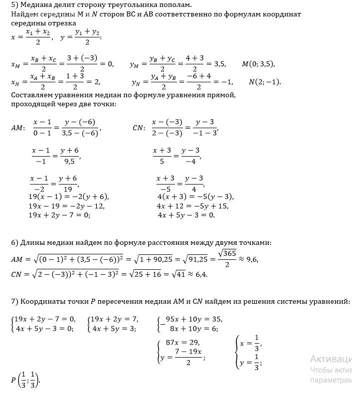
5) уравнения медиан АМ и СП;
6) длины этих медиан;
7) точку Р пересечения этих медиан;
8) расстояние от точки Р до стороны АС;
9) величину угла 4.000
Сделать чертеж.
А(1, -6)
B(3, 4)
C(- 3,3)


