Задать свой вопрос   *более 50 000 пользователей получили ответ на «Решим всё»

Задача 80356 ...

Условие

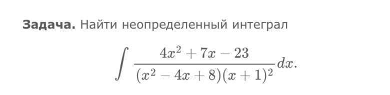
Задача. Найти неопределенный интеграл

∫ (4x^2 + 7x - 23) / ((x^2 - 4x + 8)(x + 1)^2) dx.

математика ВУЗ 141

Решение

Разложение на простые дроби

(4x²+7x–23)/[(x²–4x+8)(x+1)²] =
(Ax+B)/(x²–4x+8) + C/(x+1) + D/(x+1)².

Приведя к общему знаменателю и приравняв числители, получаем систему

A + C = 0
5A + B + D = 4
–3A + 2B – 4D = 7
–8A + B + 8D = –23

Решение: A = 1, B = 1, C = –1, D = –2.

Тогда
(4x²+7x–23)/[(x²–4x+8)(x+1)²] =
(x+1)/(x²–4x+8) – 1/(x+1) – 2/(x+1)².

2. Интегрируем по частям каждое слагаемое.

а) ∫ (x+1)/(x²–4x+8) dx.
Представим числитель как
x+1 = ½(2x–4) + 3.
Отсюда

∫ (x+1)/(x²–4x+8) dx =
½ ∫ (2x–4)/(x²–4x+8) dx +
3 ∫ dx/(x²–4x+8).

Первый интеграл = ½ ln|x²–4x+8|.
Во втором делаем замену (x–2)²+4 и получаем
3·½·arctan[(x–2)/2] = 3/2·arctan[(x–2)/2].

б) ∫ –1/(x+1) dx = –ln|x+1|.

в) ∫ –2/(x+1)² dx = 2/(x+1).

3. Складываем результаты:

∫ (4x²+7x–23)/[(x²–4x+8)(x+1)²] dx =
½ ln|x²–4x+8|
– ln|x+1|
+ 3/2 arctan[(x–2)/2]
+ 2/(x+1)
+ C.

Ответ

½ ln|x² – 4x + 8| – ln|x+1| + (3/2) arctan[(x–2)/2] + 2/(x+1) + C.

Написать комментарий

Меню

Присоединяйся в ВК