Задать свой вопрос
*более 50 000 пользователей получили ответ на «Решим всё»
Задача 79850
Задание 3 и 4...
Условие
6654737b3528112db82d8cf9
5/7/2025 8:09:07 PM
Задание 3 и 4
60
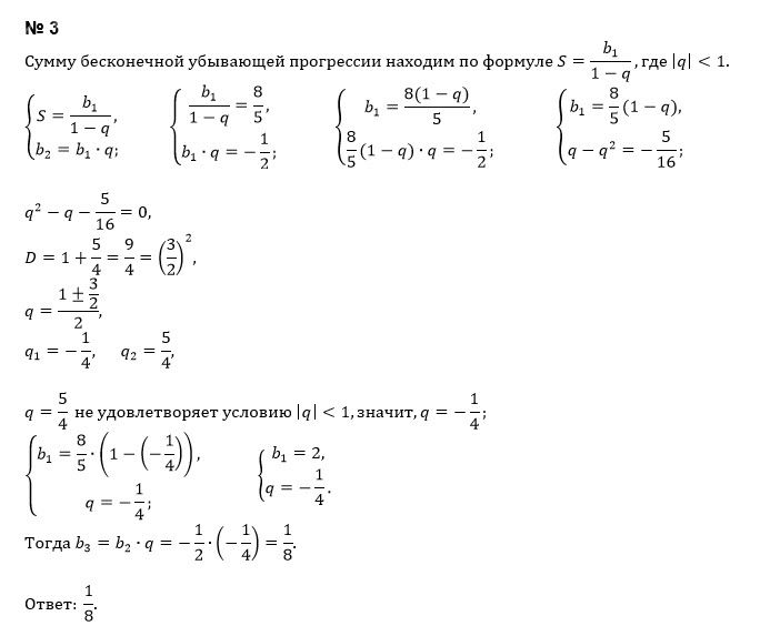
Решение
5f3eaa23faf909182968dde0
5/8/2025 7:40:25 AM
★
Написать комментарий
Меню
Решим всё
Найти задачу
Категории
Статьи
Тесты
Архив задач
Присоединяйся в ВК