Задать свой вопрос
*более 50 000 пользователей получили ответ на «Решим всё»
Задача 79809
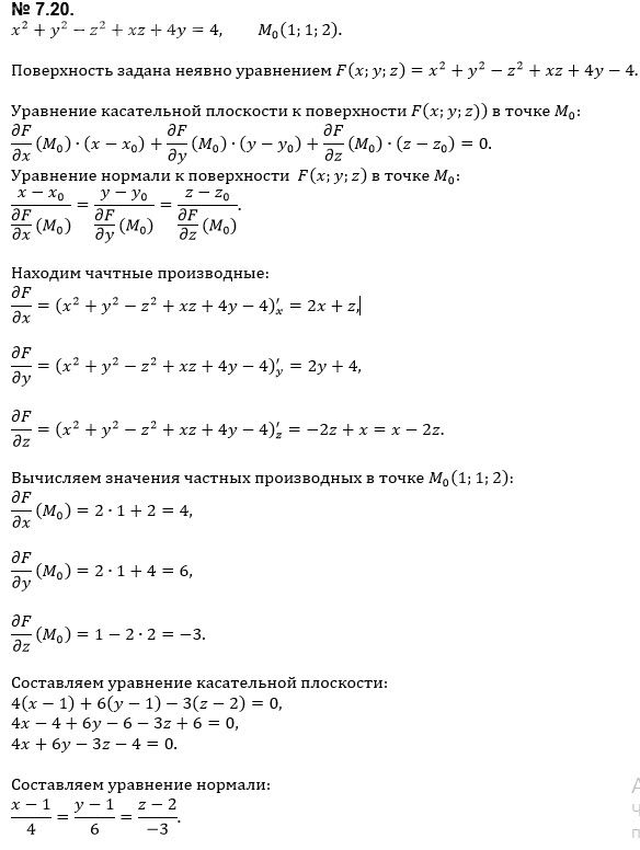
Нужно решить задачу ...
Условие
675ab27187aa81739148baf3
4/27/2025 5:52:24 PM
Нужно решить задачу
134
Решение
5f3eaa23faf909182968dde0
4/27/2025 6:59:56 PM
★
Написать комментарий
Меню
Решим всё
Найти задачу
Категории
Статьи
Тесты
Архив задач
Присоединяйся в ВК