Задать свой вопрос
*более 50 000 пользователей получили ответ на «Решим всё»
Задача 79787
Нужна помощь с решением задач ...
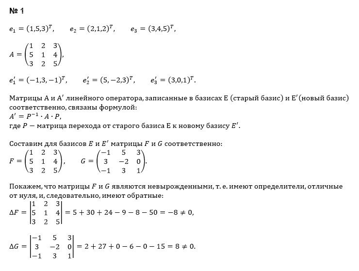
Условие
675fe0ac81699f399ffe47ad
4/26/2025 3:12:14 PM
Нужна помощь с решением задач
нет в списке ВУЗ
194
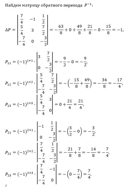
Решение
5f3eaa23faf909182968dde0
4/26/2025 10:39:00 PM
★
Написать комментарий
Меню
Решим всё
Найти задачу
Категории
Статьи
Тесты
Архив задач
Присоединяйся в ВК