Задать свой вопрос
*более 50 000 пользователей получили ответ на «Решим всё»
Задача 79785
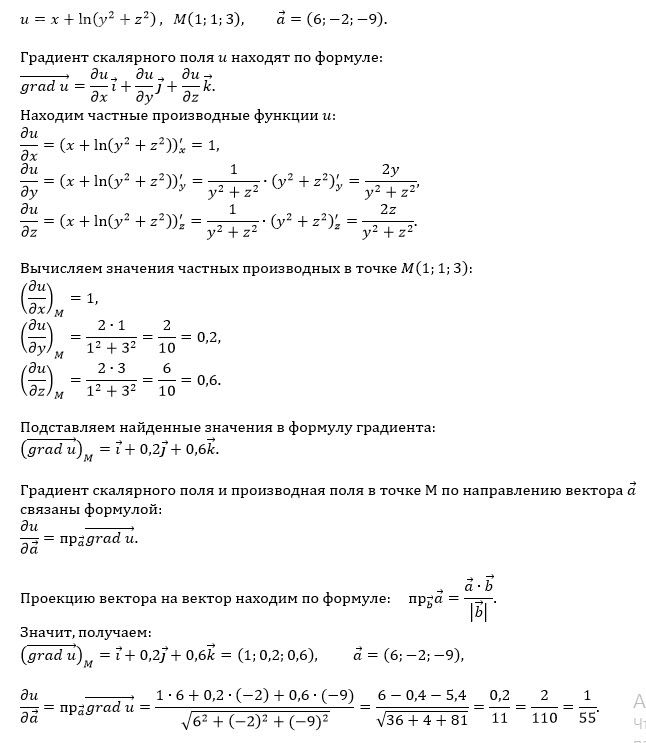
Нужно решить задачу ...
Условие
6654737b3528112db82d8cf9
4/23/2025 6:09:38 PM
Нужно решить задачу
157
Решение
5f3eaa23faf909182968dde0
4/23/2025 7:11:46 PM
★
Написать комментарий
Меню
Решим всё
Найти задачу
Категории
Статьи
Тесты
Архив задач
Присоединяйся в ВК