Задать свой вопрос
*более 50 000 пользователей получили ответ на «Решим всё»
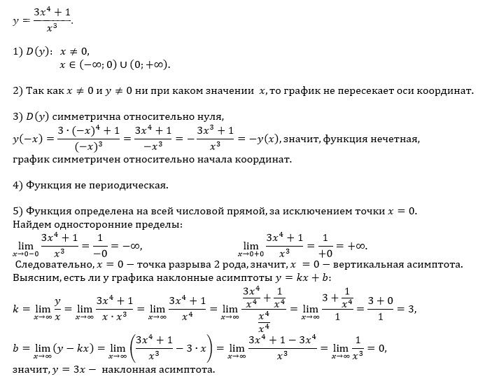
Задача 79764
Провести исследование функции, построить...
Условие
63bc390595b1ce4e3210bea0
4/24/2025 10:56:23 AM
Провести исследование функции, построить график
математика ВУЗ
108
Решение
5f3eaa23faf909182968dde0
4/24/2025 1:22:40 PM
★
Написать комментарий
Меню
Решим всё
Найти задачу
Категории
Статьи
Тесты
Архив задач
Присоединяйся в ВК