Задать свой вопрос
*более 50 000 пользователей получили ответ на «Решим всё»
Задача 79686
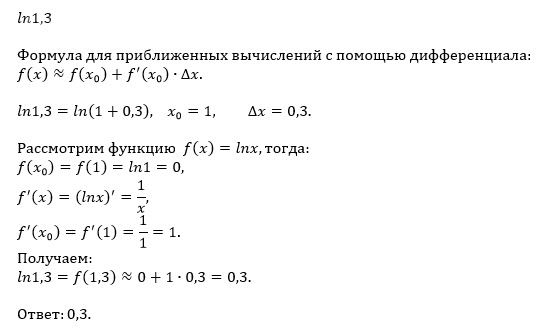
Вычислить приближенно с помощью первого...
Условие
672727b35a00e67c51d409ce
4/9/2025 9:17:12 PM
Вычислить приближенно с помощью первого диф-
ференциала.
математика ВУЗ
66
Решение
5f3eaa23faf909182968dde0
4/10/2025 3:38:11 AM
★
Написать комментарий
Меню
Решим всё
Найти задачу
Категории
Статьи
Тесты
Архив задач
Присоединяйся в ВК