Задать свой вопрос
*более 50 000 пользователей получили ответ на «Решим всё»
Задача 79685
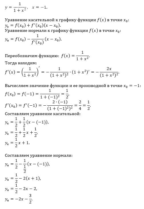
Найти уравнения касательной и нормали к...
Условие
6618fb8b4a3be8186eae5c7c
4/9/2025 9:15:25 PM
Найти уравнения касательной и нормали к кривой в
заданной точке.
математика ВУЗ
102
Решение
5f3eaa23faf909182968dde0
4/10/2025 3:55:20 AM
★
Написать комментарий
Меню
Решим всё
Найти задачу
Категории
Статьи
Тесты
Архив задач
Присоединяйся в ВК