Задать свой вопрос
*более 50 000 пользователей получили ответ на «Решим всё»
Задача 79488
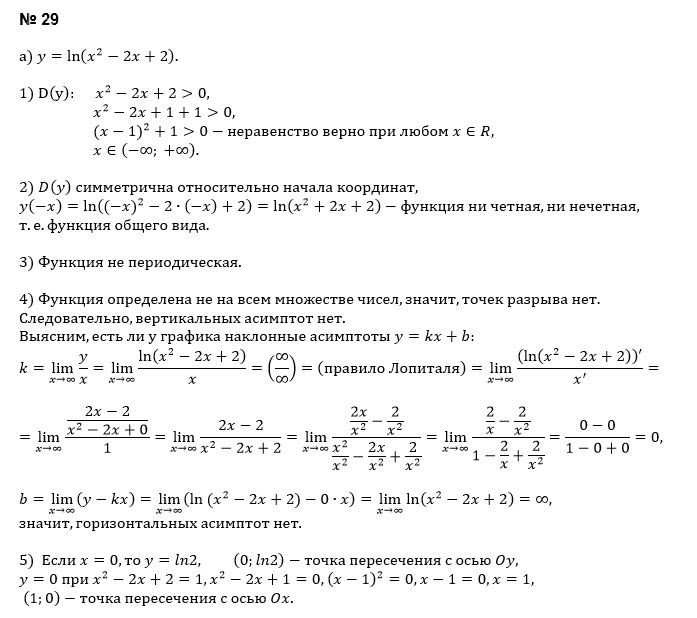
Нужно исследовать полностью фукцию а)...
Условие
663059f11c8a9f386839038b
3/2/2025 3:42:58 PM
Нужно исследовать полностью фукцию а)
68
Решение
5f3eaa23faf909182968dde0
3/2/2025 5:09:42 PM
★
Написать комментарий
Меню
Решим всё
Найти задачу
Категории
Статьи
Тесты
Архив задач
Присоединяйся в ВК