Задать свой вопрос   *более 50 000 пользователей получили ответ на «Решим всё»

Задача 79428 ...

Условие

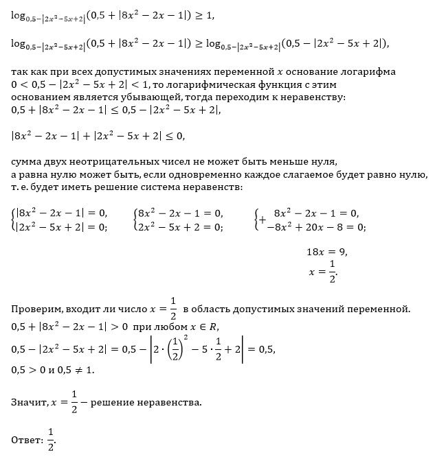
15. Решите неравенство:
log(0,5 - |2x² - 5x + 2| (0,5 + |8x² - 2x - 1|) ≥ 1

Источник: alexlarin.net, вариант 493

математика 10-11 класс 300

Решение

Написать комментарий

Меню

Присоединяйся в ВК