Задать свой вопрос   *более 50 000 пользователей получили ответ на «Решим всё»

Задача 79425 11. На рисунке изображен график функции...

Условие

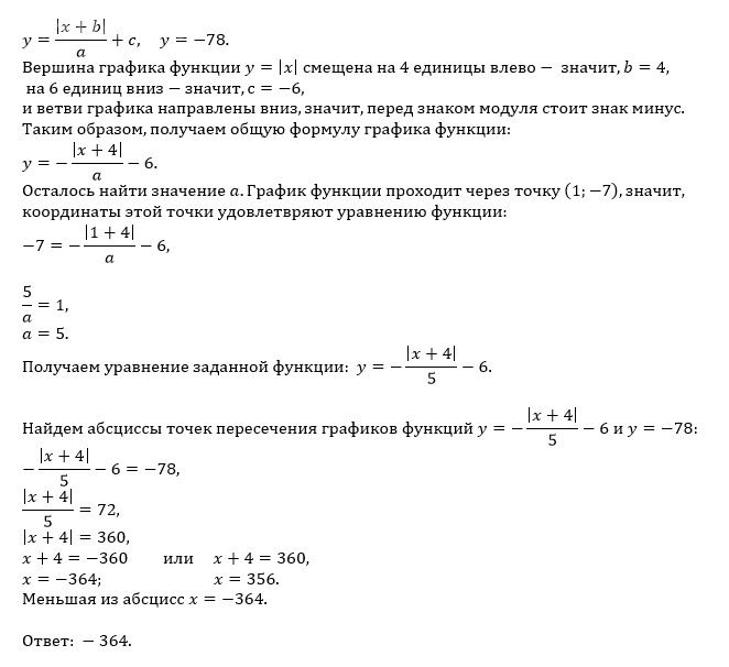
11. На рисунке изображен график функции y = (|x + b|/a) + c, где a, b, c — целые числа. Найдите абсциссу точки пересечения графика данной функции и прямой y = -78.
Если таких точек несколько, в ответе укажите меньшую из абсцисс.

Источник: alexlarin.net, вариант 493

математика 10-11 класс 853

Решение

Написать комментарий

Меню

Присоединяйся в ВК