Задать свой вопрос
*более 50 000 пользователей получили ответ на «Решим всё»
Задача 79375
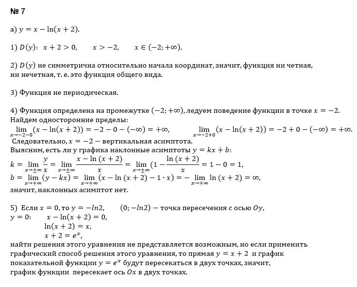
Исследовать фукцию полностью 7 а...
Условие
6654737b3528112db82d8cf9
2/20/2025 5:17:32 PM
Исследовать фукцию полностью 7 а
49
Решение
5f3eaa23faf909182968dde0
2/21/2025 7:59:00 AM
★
Написать комментарий
Меню
Решим всё
Найти задачу
Категории
Статьи
Тесты
Архив задач
Присоединяйся в ВК