Задать свой вопрос
*более 50 000 пользователей получили ответ на «Решим всё»
Задача 79372
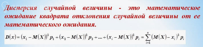
1 вариант найти математическое...
Условие
67b7169ca6a1424f5c336ede
2/20/2025 11:53:15 AM
1 вариант найти математическое ожидание, дисперсию, среднее квадратичное отклонение
69
Решение
5f3eaa23faf909182968dde0
2/20/2025 2:36:41 PM
★
Написать комментарий
Меню
Решим всё
Найти задачу
Категории
Статьи
Тесты
Архив задач
Присоединяйся в ВК