Задать свой вопрос
*более 50 000 пользователей получили ответ на «Решим всё»
Задача 79368
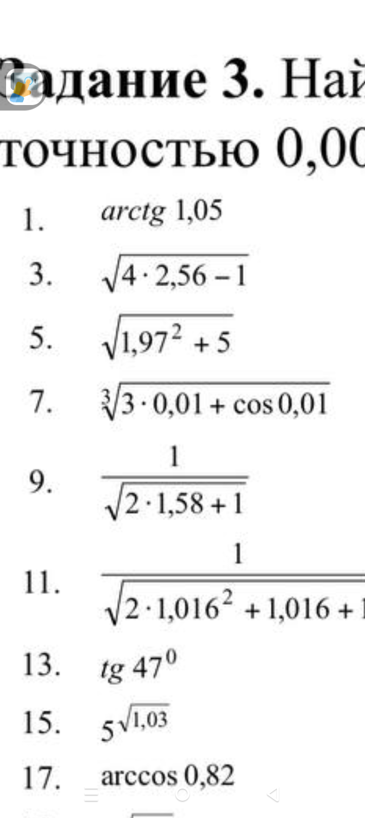
найти прибл значение с точностью 0,001...
Условие
675ab27187aa81739148baf3
2/20/2025 6:17:48 AM
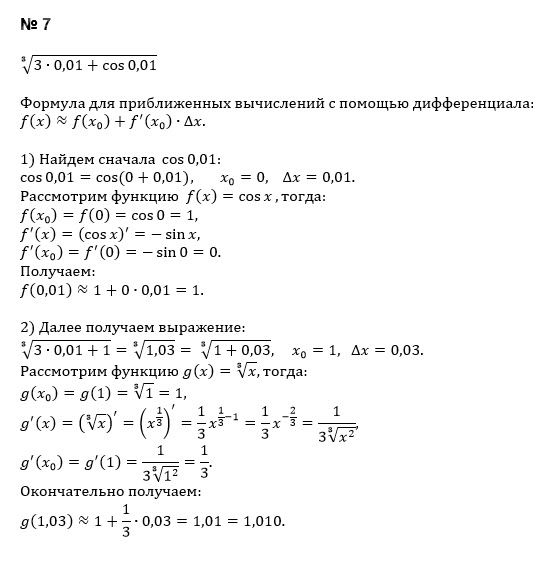
найти прибл значение с точностью 0,001 номер 7
47
Решение
5f3eaa23faf909182968dde0
2/21/2025 5:37:54 AM
★
Написать комментарий
Меню
Решим всё
Найти задачу
Категории
Статьи
Тесты
Архив задач
Присоединяйся в ВК