Задать свой вопрос
*более 50 000 пользователей получили ответ на «Решим всё»
Задача 79365
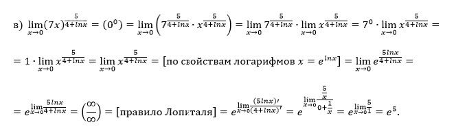
Нужно решить используя правило Лопиталя ...
Условие
663059f11c8a9f386839038b
2/19/2025 7:33:51 PM
Нужно решить используя правило Лопиталя : в
75
Решение
5f3eaa23faf909182968dde0
2/20/2025 5:45:58 PM
★
Написать комментарий
Меню
Решим всё
Найти задачу
Категории
Статьи
Тесты
Архив задач
Присоединяйся в ВК