Задать свой вопрос
*более 50 000 пользователей получили ответ на «Решим всё»
Задача 79361
Решить через логарифмического...
Условие
675ab27187aa81739148baf3
2/19/2025 2:58:27 PM
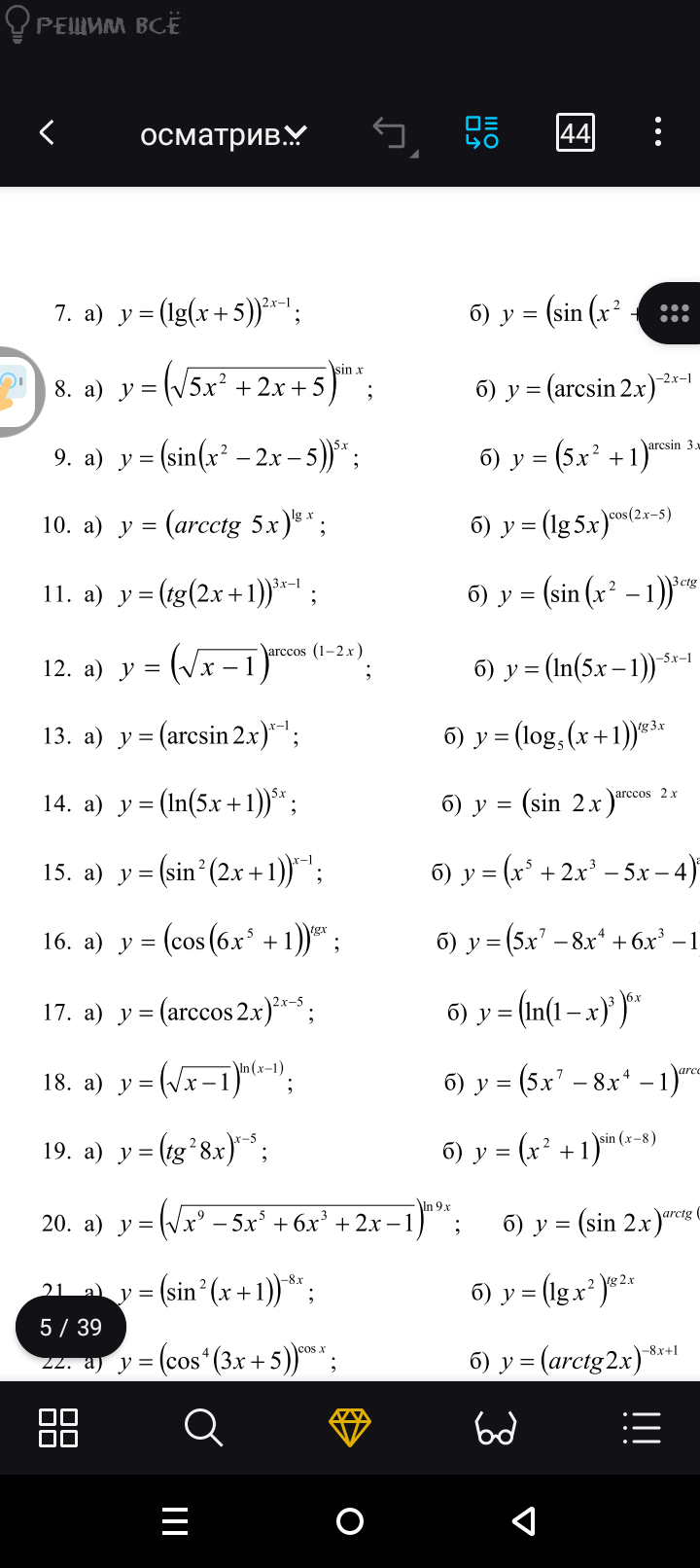
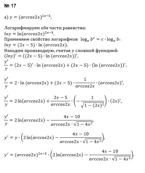
Решить через логарифмического диференцирования 17 а и б
55
Решение
5f3eaa23faf909182968dde0
2/19/2025 7:25:27 PM
★
Написать комментарий
Меню
Решим всё
Найти задачу
Категории
Статьи
Тесты
Архив задач
Присоединяйся в ВК