Задать свой вопрос
*более 50 000 пользователей получили ответ на «Решим всё»
Задача 79290
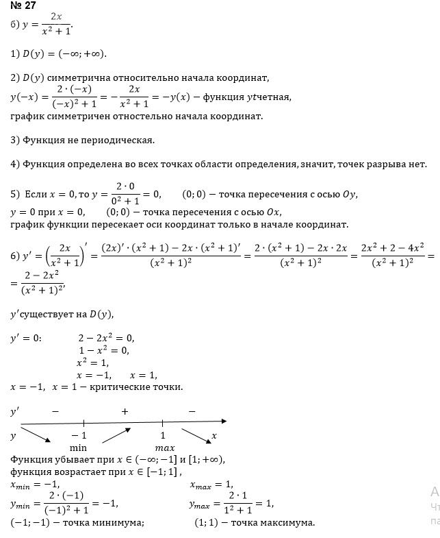
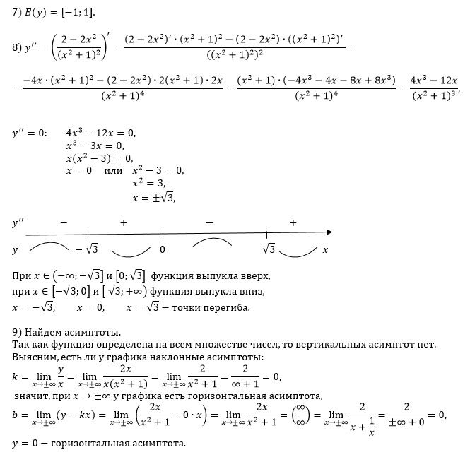
Нужно исследовать фукцию полностью 27б...
Условие
663059f11c8a9f386839038b
2/10/2025 11:28:41 AM
Нужно исследовать фукцию полностью 27б
82
Решение
5f3eaa23faf909182968dde0
2/10/2025 5:30:55 PM
★
Написать комментарий
Меню
Решим всё
Найти задачу
Категории
Статьи
Тесты
Архив задач
Присоединяйся в ВК