Задать свой вопрос
*более 50 000 пользователей получили ответ на «Решим всё»
Задача 79289
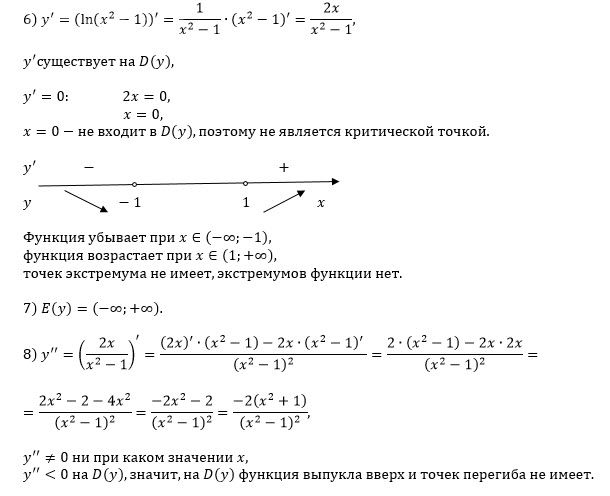
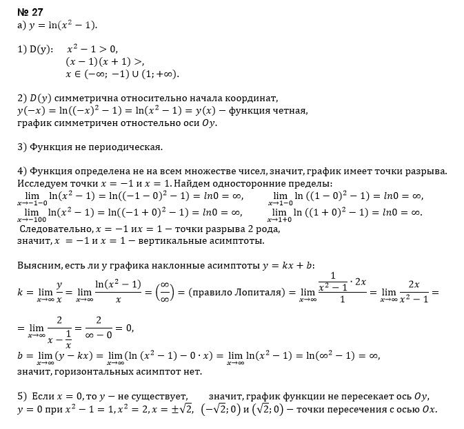
Нужно исследовать фукцию полностью 27а...
Условие
6654737b3528112db82d8cf9
2/10/2025 11:27:30 AM
Нужно исследовать фукцию полностью 27а
62
Решение
5f3eaa23faf909182968dde0
2/10/2025 7:09:23 PM
★
Написать комментарий
Меню
Решим всё
Найти задачу
Категории
Статьи
Тесты
Архив задач
Присоединяйся в ВК