Задать свой вопрос
*более 50 000 пользователей получили ответ на «Решим всё»
Задача 79287
Найти наибольшее и наименьшее значение...
Условие
67a9a0bdc60b36522d8b3e53
2/10/2025 6:47:10 AM
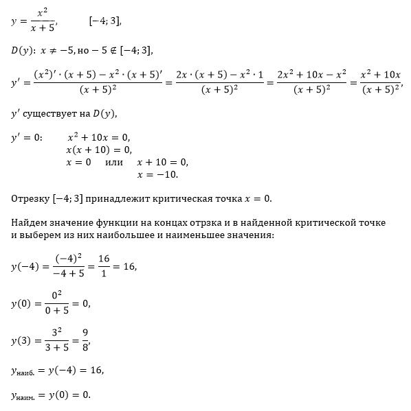
Найти наибольшее и наименьшее значение функции: y=x^2/x+5 на отрезке -4;3
математика
98
Решение
5f3eaa23faf909182968dde0
2/10/2025 7:30:04 AM
★
Написать комментарий
Меню
Решим всё
Найти задачу
Категории
Статьи
Тесты
Архив задач
Присоединяйся в ВК