Задать свой вопрос
*более 50 000 пользователей получили ответ на «Решим всё»
Задача 79262
u821511235 Можете решить задачу:...
Условие
6654737b3528112db82d8cf9
2/6/2025 12:00:43 PM
u821511235
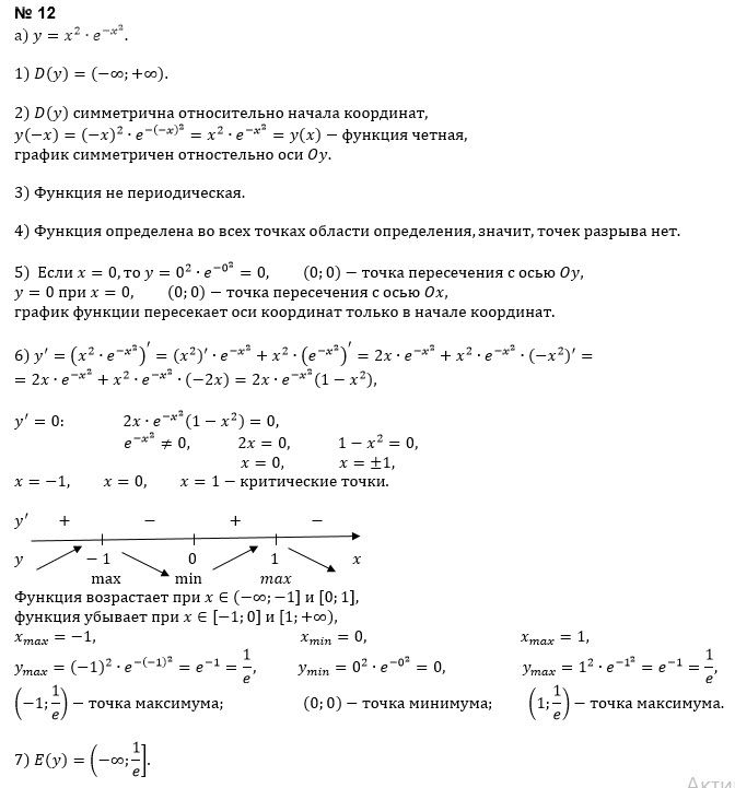
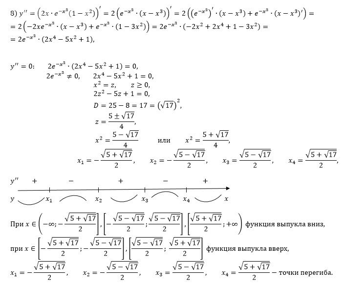
Можете решить задачу: Исследовать фукцию полностью 12а
68
Решение
5f3eaa23faf909182968dde0
2/6/2025 6:36:31 PM
★
Написать комментарий
Меню
Решим всё
Найти задачу
Категории
Статьи
Тесты
Архив задач
Присоединяйся в ВК