Задать свой вопрос
*более 50 000 пользователей получили ответ на «Решим всё»
Задача 79259
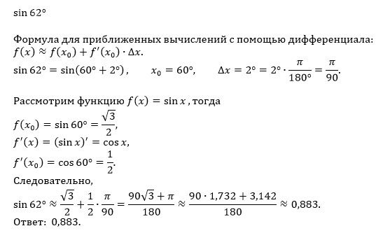
Найти прибр значение с точностью 0,001...
Условие
663059f11c8a9f386839038b
2/6/2025 4:58:34 AM
Найти прибр значение с точностью 0,001
72
Решение
5f3eaa23faf909182968dde0
2/6/2025 6:06:00 AM
★
Написать комментарий
Меню
Решим всё
Найти задачу
Категории
Статьи
Тесты
Архив задач
Присоединяйся в ВК