Задать свой вопрос   *более 50 000 пользователей получили ответ на «Решим всё»

Задача 79230 ...

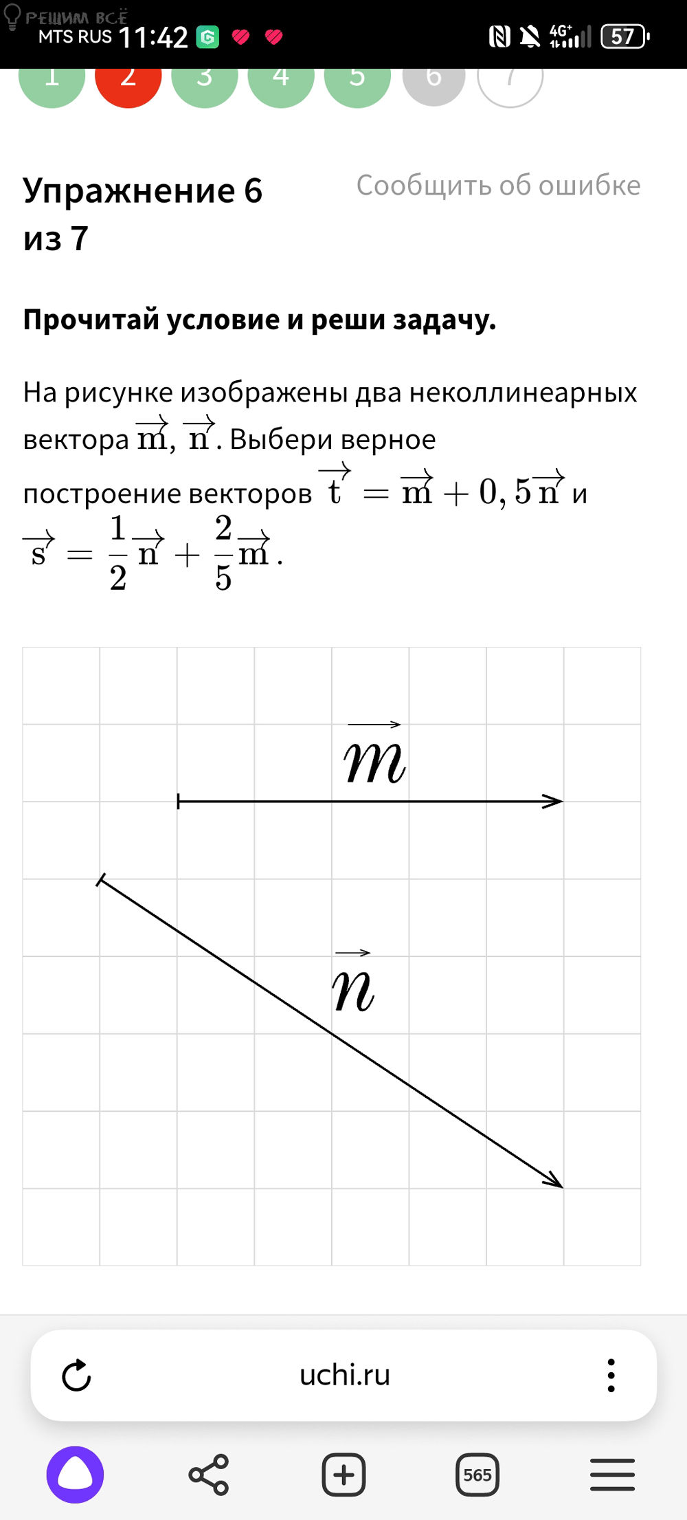
Условие

На рисунке изображены два неколлинеарных вектора 
m

m
, 
n

n
. Выбери верное построение векторов 
t

=
m

+
0
,
5
n

t
=
m
+0,5
n
 и 
s

=
1
2
n

+
2
5
m

s
=
2
1


n
+
5
2


m
 .

математика 8-9 класс 1041

Решение

Здесь нет верно построенных векторов t и s.

Написать комментарий

Меню

Присоединяйся в ВК