Задать свой вопрос   *более 50 000 пользователей получили ответ на «Решим всё»

Задача 79127 ...

Условие

1) Исследовать на сходимость числовой ряд с общим членом uₙ
uₙ=2ⁿ/(n+2)!*4ⁿ

2) Исследовать на сходимость следующие ряды.
∑^(∞)_(ₙ₌₁) 2n-1/(n+1)²×(n+2)²

3) Исследовать на абсолютную или условную сходимость ряд с общим членом uₙ
uₙ=(-1)ⁿ/n³+3

4) Найти область сходимости ряда с общим членом uₙ
uₙ=3ⁿ×(x-3)ⁿ/n

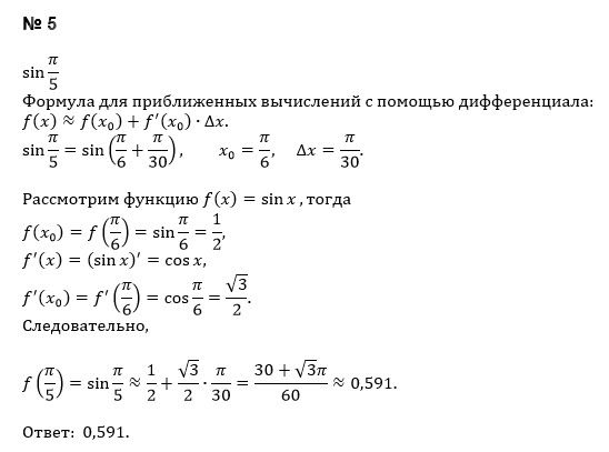
5) Вычислить с точностью до 0,001 значение sin(π/5)

математика ВУЗ 131

Решение

Написать комментарий

Меню

Присоединяйся в ВК