Задать свой вопрос
*более 50 000 пользователей получили ответ на «Решим всё»
Задача 79090
Нужно решить задачу 3 23 ...
Условие
663059f11c8a9f386839038b
12/29/2024 8:14:29 AM
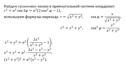
Нужно решить задачу 3 23
77
Решение
5f3eaa23faf909182968dde0
12/30/2024 11:39:10 AM
★
Написать комментарий
Меню
Решим всё
Найти задачу
Категории
Статьи
Тесты
Архив задач
Присоединяйся в ВК