Задать свой вопрос   *более 50 000 пользователей получили ответ на «Решим всё»

Задача 79087 Как найти дифференциал от дифференциала...

Условие

Как найти дифференциал от дифференциала первого порядка?

математика ВУЗ 153

Решение

Очень просто! У нас есть функция.
Находим производную (дифференциал) 1 порядка.
Это тоже какая-то функция.
А потом находим дифференциал от этой функции.
Это и будет дифференциал 2 порядка от начальной функции.

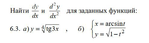
1) [m]y = \sqrt[4]{tg\ 3x}[/m]
Это сложная функция, здесь 3 функции одна в другой.
[m]y = \sqrt[4]{f(x)};\ \ f(x) = tg\ g(x);\ \ g(x) = 3x[/m]
Производная y'(x) есть произведение производных от каждой функции.
[m]y'(x) = (\sqrt[4]{f})' \cdot (tg\ g)' \cdot g'(x)[/m]
Берем каждую производную отдельно:
[m](\sqrt[4]{f})' = (f^{1/4})' = \frac{1}{4} \cdot f^{-3/4} = \frac{1}{4} \cdot (tg\ 3x)^{-3/4}[/m]
[m](tg\ g)' = \frac{1}{\cos^2 g} = \frac{1}{\cos^2 3x}[/m]
[m]g'(x) = (3x)' = 3[/m]
И перемножаем:
[m]y' = \frac{dy}{dx} = \frac{1}{4} \cdot (tg\ 3x)^{-3/4} \cdot \frac{1}{\cos^2 3x} \cdot 3 = \frac{3}{4} \cdot (tg\ 3x)^{-3/4} \cdot \frac{1}{\cos^2 3x} [/m]
[m]y' = \frac{3}{4} \cdot (tg\ 3x)^{-3/4} \cdot (\cos 3x)^{-2}[/m]

Теперь берем вторую производную, это производная от произведения функций.
[m]\frac{d^2y}{dx^2} = \frac{3}{4} (f(x) \cdot g(x))' = \frac{3}{4} (f'(x) \cdot g(x) + f(x) \cdot g'(x))[/m]
Множитель 3/4 выносим за знак производной.
Ищем производную от каждой функции:
[m]f'(x) = ((tg\ 3x)^{-3/4})' = -\frac{3}{4} \cdot (tg\ 3x)^{-7/4} \cdot \frac{1}{\cos^2 3x} \cdot 3 =[/m]
[m]= -\frac{9}{4}\cdot (tg\ 3x)^{-7/4} \cdot (\cos 3x)^{-2}[/m]

[m]g'(x) = ((\cos 3x)^{-2})' = -2(\cos 3x)^{-3} \cdot (-\sin 3x) \cdot 3 = 6 (\cos 3x)^{-3} \cdot \sin 3x[/m]

[m]\frac{d^2y}{dx^2} = \frac{3}{4} [-\frac{9}{4}\cdot (tg\ 3x)^{-7/4} \cdot (\cos 3x)^{-2} \cdot (\cos 3x)^{-2} +[/m]
[m] + (tg\ 3x)^{-3/4} \cdot 6(\cos 3x)^{-3} \cdot \sin 3x] =[/m]
[m]= \frac{3}{4} [-\frac{9}{4}\cdot (tg\ 3x)^{-7/4} \cdot (\cos 3x)^{-4} + 6(tg\ 3x)^{-3/4} \cdot (\cos 3x)^{-3} \cdot \sin 3x][/m]
Можно оставить в таком виде, а можно перевести tg 3x = sin 3x / cos 3x и упростить.
Надеюсь, вы сумеете это сделать сами.

2) Функция задана параметрически. Здесь чуть сложнее процедура, но итог проще.
{ x = arcsin t
{ y = sqrt(1 - t^2)

Формула такая:
[m]\large \frac{dy}{dx} = \frac{y'_{t}}{x'_{t}} = \frac{dy}{dt} : \frac{dx}{dt}[/m]
[m]y'_{t} = \frac{dy}{dt} = \frac{1}{2\sqrt{1 - t^2} \cdot (-2t) = -\frac{t}{\sqrt{1 - t^2}[/m]
[m]x'_{t} = \frac{dx}{dt} = \frac{1}{\sqrt{1 - t^2}}[/m]
[m]y'_{x} = \frac{dy}{dx} = -\frac{t}{\sqrt{1 - t^2}} : \frac{1}{\sqrt{1 - t^2}} = -\frac{t}{\sqrt{1 - t^2}} \cdot \sqrt{1 - t^2} = -t[/m]

[m]\large \frac{d^2y}{dx^2} = \frac{(y'_{x})'_{t}}{x'_{t}}[/m]
[m](y'_{x})'_{t} = (-t)' = -1[/m]
[m]\frac{d^2y}{dx^2} = (-1) : \frac{1}{\sqrt{1 - t^2}} = -\sqrt{1 - t^2}[/m]

Написать комментарий

Меню

Присоединяйся в ВК