Задать свой вопрос
*более 50 000 пользователей получили ответ на «Решим всё»
Задача 79043
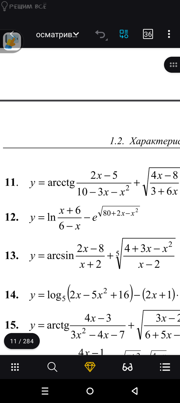
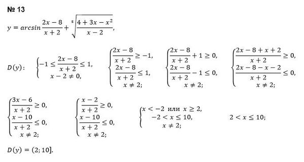
Нужно решить задачу номер 13 Найти...
Условие
675ab27187aa81739148baf3
12/23/2024 4:22:25 AM
Нужно решить задачу номер 13
Найти область определения
60
Решение
5f3eaa23faf909182968dde0
12/23/2024 6:15:40 AM
★
Написать комментарий
Меню
Решим всё
Найти задачу
Категории
Статьи
Тесты
Архив задач
Присоединяйся в ВК