Задать свой вопрос   *более 50 000 пользователей получили ответ на «Решим всё»

Задача 79016 ...

Условие

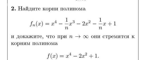
2. Найдите корни полинома

f_{n}(x) = x ^ 4 - 1/n * x ^ 3 - 2x ^ 2 - 1/n * x + 1

и докажите, что при п ∞ они стремятся к корням полинома

f(x) = x ^ 4 - 2x ^ 2 + 1

56

Решение

x^(4)-2x^(2)+1=0,
(x^(2)-1)^(2)=0,
x^(2)-1=0,
x^(2)=1,
x= ± 1.

Но ни х=-1, ни х=1 не являются корнями заданного полинома.

Возможно, в полиноме где-то стоит не тот знак.

Написать комментарий

Меню

Присоединяйся в ВК