Задать свой вопрос
*более 50 000 пользователей получили ответ на «Решим всё»
Задача 79008
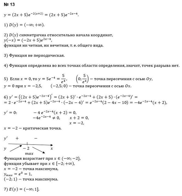
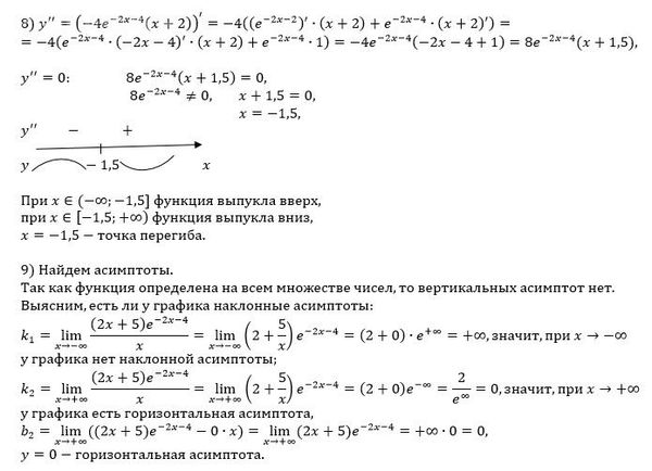
Нужно решить задачу номер 13...
Условие
675ab27187aa81739148baf3
12/19/2024 10:45:40 PM
Нужно решить задачу номер 13
82
Решение
5f3eaa23faf909182968dde0
12/20/2024 7:15:32 PM
★
Написать комментарий
Меню
Решим всё
Найти задачу
Категории
Статьи
Тесты
Архив задач
Присоединяйся в ВК