Задать свой вопрос   *более 50 000 пользователей получили ответ на «Решим всё»

Задача 79000 Нужно решить задачу 3 и 4...

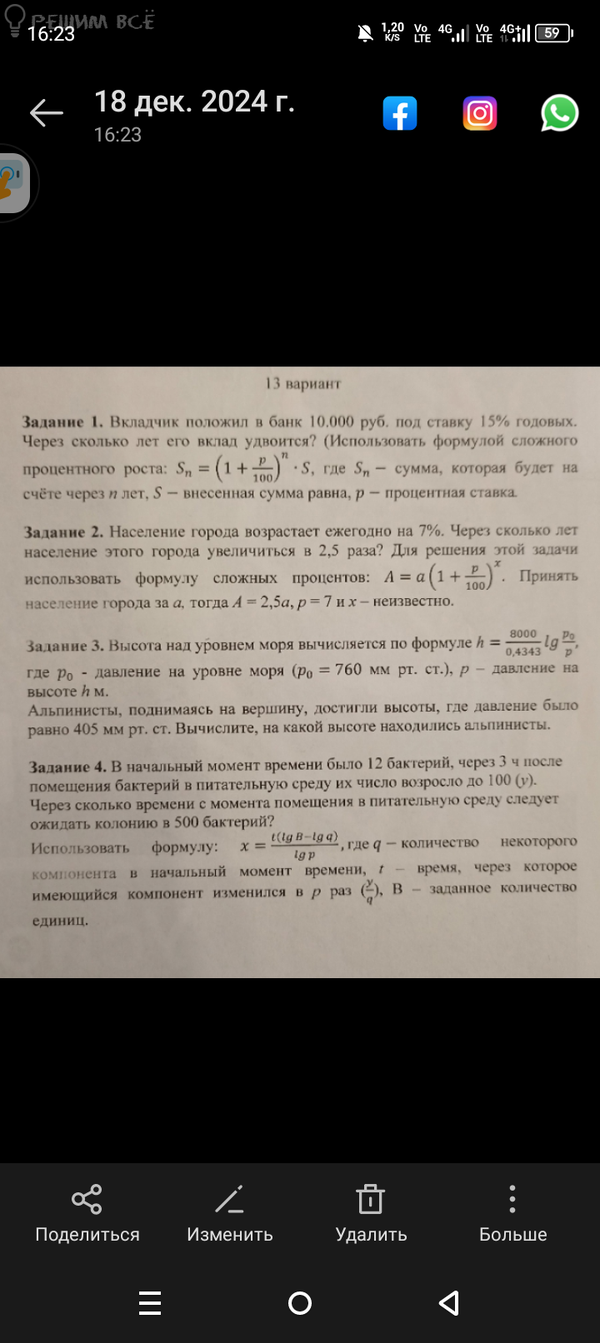
Условие

Нужно решить задачу 3 и 4

110

Решение

[b]№ 3[/b]
h=(8000/0.4343)lg(760/425) ≈ 18420,5*0,27 ≈ 49735,5.

[b]№ 4[/b]
x=(3*(lg500-lg12))/lg(100/12) ≈ (3*(2,7-1,1))/0,9 ≈ 5,3.

Написать комментарий

Меню

Присоединяйся в ВК