Задать свой вопрос
*более 50 000 пользователей получили ответ на «Решим всё»
Задача 78996
Нужно решить задачу номер 3 20...
Условие
663059f11c8a9f386839038b
12/18/2024 8:44:43 AM
Нужно решить задачу номер 3 20
97
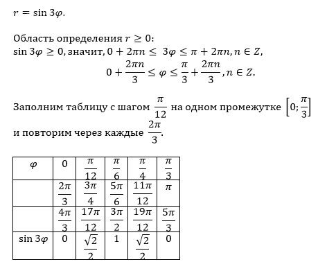
Решение
5f3eaa23faf909182968dde0
12/18/2024 8:15:00 PM
★
Написать комментарий
Меню
Решим всё
Найти задачу
Категории
Статьи
Тесты
Архив задач
Присоединяйся в ВК