Задать свой вопрос
*более 50 000 пользователей получили ответ на «Решим всё»
Задача 78950
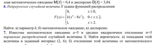
Нужно решить задачу номер 6...
Условие
675ab27187aa81739148baf3
12/12/2024 9:56:50 AM
Нужно решить задачу номер 6
85
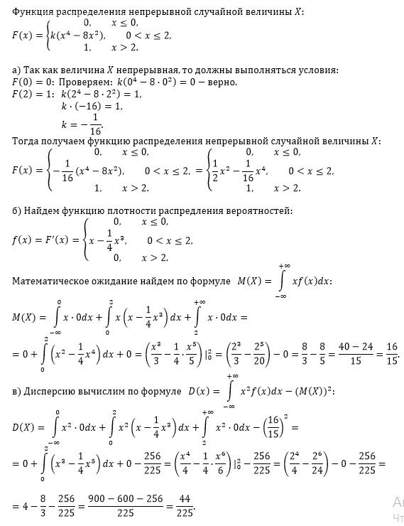
Решение
5f3eaa23faf909182968dde0
12/13/2024 5:10:27 PM
★
Написать комментарий
Меню
Решим всё
Найти задачу
Категории
Статьи
Тесты
Архив задач
Присоединяйся в ВК