Задать свой вопрос   *более 50 000 пользователей получили ответ на «Решим всё»

Задача 78940 2. Используя метод введения...

Условие

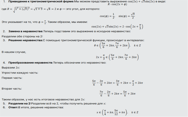
2. Используя метод введения вспомогательного аргумента, найдите решение неравенства cos 2x + sqrt(3) * sin 2x < - sqrt(3)

100

Решение

Все решения

Написать комментарий

Меню

Присоединяйся в ВК