Задать свой вопрос
*более 50 000 пользователей получили ответ на «Решим всё»
Задача 78635
Потрібно на завтра до 13:00...
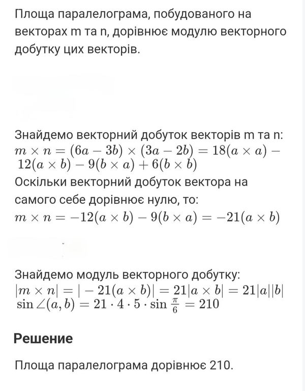
Условие
63a574f471db7b20f18f0ef7
10/24/2024 7:40:59 AM
Потрібно на завтра до 13:00
130
Решение
67134e05bc8c5879e2b81317
10/24/2024 8:10:05 AM
★
Написать комментарий
Меню
Решим всё
Найти задачу
Категории
Статьи
Тесты
Архив задач
Присоединяйся в ВК