Задать свой вопрос
*более 50 000 пользователей получили ответ на «Решим всё»
Задача 78411
Потрібно на завтра до 20:00...
Условие
63a574f471db7b20f18f0ef7
10/10/2024 6:44:05 AM
Потрібно на завтра до 20:00
67
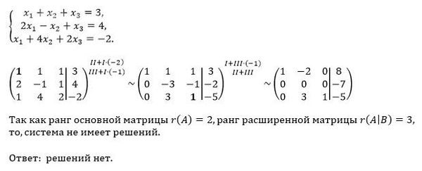
Решение
5f3eaa23faf909182968dde0
10/12/2024 7:26:16 PM
★
Написать комментарий
Меню
Решим всё
Найти задачу
Категории
Статьи
Тесты
Архив задач
Присоединяйся в ВК