Задать свой вопрос   *более 50 000 пользователей получили ответ на «Решим всё»

Задача 77663 ...

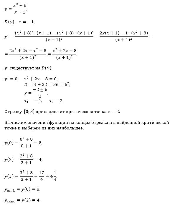
Условие

Знайти найбільше та найменше значення функції на даному відрізку
y=(x²+8)/(x+1); [0;3]

математика 10-11 класс 220

Решение

Все решения

f(x) = (x^2 + 8)/(x+ 1) при 0 <= x <= 3. Исходя из графика и ограничения аргумента, следует вывод, что наименьшее значение f(x) будет при x = 2, f(x) = 4

Ответ: 4

Написать комментарий

Меню

Присоединяйся в ВК