Задать свой вопрос   *более 50 000 пользователей получили ответ на «Решим всё»

Задача 77562 Исследование кривых второго порядка:...

Условие

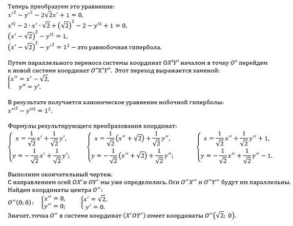
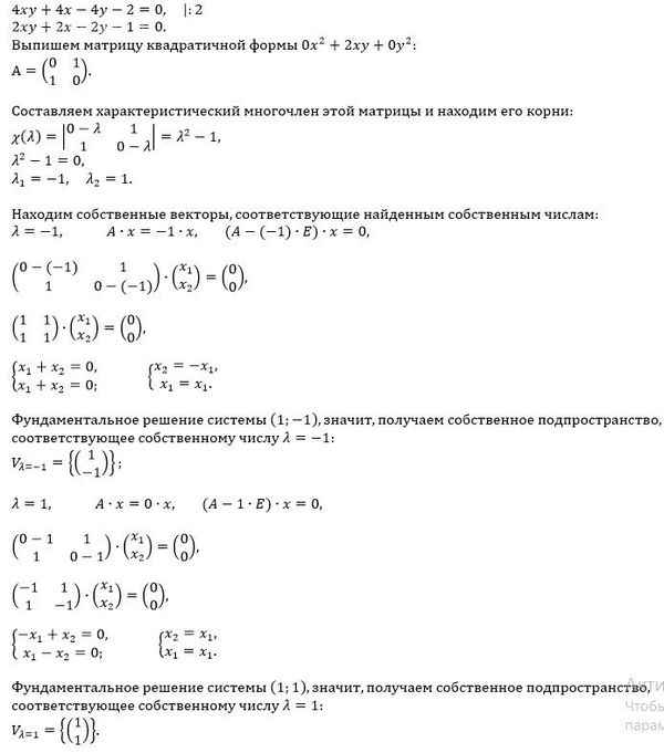
Исследование кривых второго порядка: Свести уравнение второго порядка к главным осям; определить тип линии; составить формулы преобразования переменных; сделать чертеж

математика ВУЗ 146

Решение

Написать комментарий

Меню

Присоединяйся в ВК