Задать свой вопрос
*более 50 000 пользователей получили ответ на «Решим всё»
Задача 77446
...
Условие
65f7ecb7ba05947c7386e747
5/12/2024 5:55:22 PM
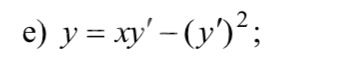
Решить уравнение
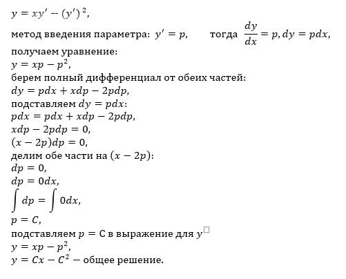
e) y = xy' - (y')²;
математика ВУЗ
199
Решение
5f3eaa23faf909182968dde0
5/13/2024 3:00:50 PM
★
Написать комментарий
Меню
Решим всё
Найти задачу
Категории
Статьи
Тесты
Архив задач
Присоединяйся в ВК